In the world of intelligent personal assistant apps, there’s a David v. Goliath story developing, and that would be Grokr v. Google Now.
Since launching in iOS in December, Grokr has taken direct aim at the search giant’s android app. And because it integrates social data from Facebook, Twitter and LinkedIn, you can make the case that Grokr knows even more about what you want to find out.
Serial entrepreneur and CEO Srivats Sampath says the advent of mobile devices created the opportunity to reimagine search on this scale.
“With search on a PC, you had a large keyboard, a large screen, a mouse, and you could search to your heart’s content,” he says. “But phones and tablets are constantly moving, and they have virtual keyboards. They also have a lot of intelligence, various sensors, like location, built in. So that gives you a lot of information a PC doesn’t have. This is what Grokr is built on – our tagline is “knowledge that you seek will find you.”
You can only sign on to Grokr via your social media accounts, from which the app quickly assembles your “digital DNA.”
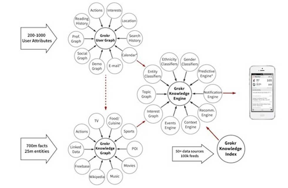
“We have your digital DNA in the form of from 200-1000 attributes that define you,” explains Sampath. “Once you have that data, you can have an intelligent machine go to work and tell you here are the things you probably want to know.”
Sampath stresses that while Grokr may know more about your habits and tastes than your mother does, it zealously protects your privacy at the same time.
“Your data is all anonymized; we take the data but leave behind your name, address and email address and put the rest in the system,” says Sampath. “So even though we know pretty much everything there is to know about you it’s anonymously…there is no personal ID, just a key in the system linking you to your data. That key in the app makes the match and lights up that data for you.”
Nevertheless, the Grokr team has been surprised that privacy doesn’t appear to be what its early users care about–rather they want the app given more, not less–access to their DNA, requesting that the company add in their email and calendar data, which it is the process of doing now.
At present the app is very good at predicting what you want to know in four areas–weather, traffic, news and sports. It notifies you of updates via push notifications.
Grokr’s technology is the type that gets smarter the more you use it.
“We’re at the early learning stage of how to translate keywords into knowledge,” Sampath explains. “Machines have to be trained. At first there are supervised trainings of the algorithm. Somewhere after 100-200,000 bits of data, you reach the tipping point and the machine takes off, with unsupervised training. You’re waiting for it to happen, and then, bang! It’s like watching a baby grow up. In the future there will be amazing apps based on computer learning of this sort.”
Much like Google, Grokr assembles a “knowledge graph” (on Freebase) reflecting your attributes. “The knowledge graph is a bag of words that through machine learning finds the true meanings in those words for you,” says Sampath. “It can make recommendations based on that.”
Sampath says adoption of Grokr has been “phenomenal” so far.
“We have over five million bits of info collected from users and dropped into 100 machines that are rapidly becoming smarter. The algorithm takes in the information in and comes out at the other end with ‘here’s what I think it is and here’s the probability I am right.’ We only display to the user information that is at least 90% probable according to the algorithm.”
The company of 17 is based in Sunnyvale, and has raised $3.9 million in funding from New Enterprise Associates, U.S. Venture Partners, Triple Point and Lerer Ventures. Though only on iOS at present, Sampath says they are looking into building an app for the android operating system in the future.





















